РЕМОНТ
После проведения плановых работ оказалось, что и микросхема КР1016ВИ1 тоже сдохла .Симптомы — в память ничего не пишет еденицы часов вообще не горят.(предхоз поковырял ее жестоко не горели даже часы минут см.фото) Поставил панельку под микросхему. И без издевательств поставил микру.Поставил новую микру КР1016ВИ1 1992 года. Она идет с сквозными овальными отверстиями (чтоб лучше охлаждалась, старая была без отверстий. За одно и кварц 32.768 поменял на более свежий.На текущий момент: 2 сутки работы часов — полет нормальный. Будильник работает в разных режимах в том числе и по неделям. Настройки выставленного времени пишутся в память микры.
Наручные часы ТРЕКЕР
Это часы китайского производства, которые удивили специалистов качеством упаковки, в силу того, что оно оказалось очень высоким для небольшой цены самих часов. В комплекте к часам прилагаются шнур для зарядки, диск с инструкциями и программами, аккумуляторы и USB зарядка. Для того чтобы узнать, как настроить китайские часы, необходимо прочитать инструкцию, в противном случае будет трудно самостоятельно разобраться. В целом часы создают очень приятное впечатление. Они отлично смотрятся на руке взрослого человека и подростка. С помощью SMS команд осуществляется программирование-настройка ТРЕКЕРА.
Теперь вы знаете о том, как следует настраивать разнообразные часовые механизмы. Это позволит вам легко разбираться с ними и всегда знать точное время. Желаем вам удачи.
Редко какая электроника и техника отправляется в Россию из Китая, имея памятку или паспорт на русском языке. Если вы попали в такую ситуацию, то скорее всего заказали настенные или настольные часы на Алиэкспресс или стали обладателем китайских часов из магазина.
В интернет-гипермакете Алиэкспресс по позиции «электронные часы» более полумиллиона вариантов – любых размеров, цветов и форм. Тут и настенные и настольные часы с кнопками, и даже напольные решения с термометрами. Есть из чего выбрать! Но как настроить?
Чаще всего покупателю приходится самостоятельно догадываться о назначении кнопок и с помощью смекалки и интуиции настраивать устройство.
К счастью, опыт многочисленных пользователей китайской продукции позволяет определить некий алгоритм беспроблемной настройки любых электронных часов – настенных, настольных и даже напольных!
За что отвечают кнопки в настенных или настольных часах
Для настройки китайской электроники потребуется разобраться, что означают кнопки на часах.
Все очень просто.
Рабочих и важных кнопок в электронных часах с Aliexpress обычно не более 4. Все остальные кнопки или бутафорские, или же отвечают за демонстрацию какой-то отдельной функции.
Для настройки потребуется знать маркировки:
- MODE/MOD — выбор. Отвечает за переключение между категориями, параметрами. Обычно это функции «время», «будильник», «секундомер», «дата».
- START/SET — ввод. В зоне ответственности — установка цифрового показателя выбранного параметра, то есть непосредственно программирование даты или времени.
- Кроме MODE и SET на корпусе устройства непременно присутствует клавиша RESET — для сброса введенных данных или перезагрузки изделия.
Месторасположение кнопки RESET в продукции с Алиэкспресс: в настольных и настенных часах — обычно скрыта в отсеке под батарейки или же утоплена в заднюю панель изделия.
Все остальные элементы китайской часовой электроники служат для включения или демонстрации отдельных функций, но практически никогда не отвечают за их настройку:
- LIGHT — включение подсветки;
- 12/24 — переключение между 12-часовым форматом времени и 24-часовым;
- MIN/MAX — в изделиях с демонстрацией температуры и влажности служит для вывода на дисплей минимальных и максимальных показателей данных за некоторый промежуток времени;
- C/F — переключение показателей температуры по Цельсию или Фаренгейту;
- ON SC OFF — включение голосового режима для быстрой активации подсветки экрана при его погружении в «спящее» состояние;
- SNZ — отложенный старт будильника;
- ALARM — установка времени будильника;
- UP — блокировка «спящего» режима» при работе устройства;
Кнопки на задней или верхней панели без обозначения — выключение будильника при его срабатывании.
Иногда производители игнорируют любые варианты маркировок. Тогда ориентироваться приходит «на ощупь». Два элемента управления — это точно MOD и SET — «выбор» и «ввод», один — «выбор» и «настройка» одновременно.
В случае с одинарным управлением не стоит пугаться, так как тут все просто:
- Удержание, зажим клавиши — «выбор».
- Кратковременные нажатия — «установка параметров».
ВИДЕО ИНСТРУКЦИЯ
» alt=»»>
Работа с дополнительными функциями
На часах Электроника 7 имеется ряд дополнительных функций, которые помогут вам настроить и использовать устройство по вашему усмотрению.
Вот некоторые из доступных дополнительных функций:
- Установка будильника: Вы можете установить будильник на часах Электроника 7, чтобы быть уверенным в том, что вы проснетесь в нужное время. Используйте пульт управления, чтобы выбрать время срабатывания будильника и настройте желаемый звуковой сигнал.
- Отображение температуры: Часы Электроника 7 могут также показывать текущую температуру помещения. Это особенно удобно, если вы хотите всегда быть в курсе изменений температуры в вашем доме или офисе.
- Функция секундомера: С помощью секундомера на часах Электроника 7 вы сможете мерять время в различных режимах. Это может пригодиться, например, при занятиях спортом или при готовке.
- Настройка подсветки: Вы можете регулировать яркость подсветки на часах Электроника 7, чтобы подстроить уровень освещения под свои предпочтения и условия в помещении.
Чтобы воспользоваться этими функциями, вам потребуется использовать пульт управления, который идет в комплекте с часами. Прочитайте инструкцию к устройству, чтобы ознакомиться с деталями использования каждой функции.
Radiotech modding labs: ЛАМПОВЫЕ ЧАСЫ ЭЛЕКТРОНИКА 4
Часы электроника Г 9.02 имеют на борту 4 ламповых индикатора ИВ-12 и разделительная точка тире ИВ-1 .Часы сделаны на К176ИЕ3 и К176ИЕ4 логике и ключевых транзисторах КТ361Д идущих на сегменты индикатора .
Выпускали часы примерно с 1978 по 1983 год.

Монтажная плата схема разводки
План :
- Разобрать
- Восстановить корпус красное дерево(склейка,шлифовка .лакировка)
- Внутренности , замена всех ламп .
- Замена старых электролитов в блоке питания.
- Поиск неисправности – засветка 2х горизонтальных сегментов едениц минут
Замена кабеля питания (старый отгорел от короткого замыкания)

Часы оказались даже с резервным питанием 9v крона


Тот самый индикатор едениц минут уже похоже менялся но бесполезно

Засветка сегментов едениц минут все равно присутствует

Старые электролиты с права и слева под замену



Корпус шкурим и лачим паркетным лаком

Осматриваем плату

Проверяем накал ламп, питание микросхем , все оказалось в пределах нормы ,проверяем дальше методом исключения. Сами микросхемы идущие на еденицы и десятки минут.

Далее проверяем все ключевые транзисторы идущие на сегменты индикаторов и меняем
те две паршивые овцы (транзисторы) которые дают засветку.
И о чудо ! часики ожили ! сегменты в норме . Проверяем точность хода и подстраиваем подстр. конденсатором C2. В моем случае отставали около минуты пришлось подстраивать.


Вид с боку .


Индикация крупным планом

Задняя часть

На просторах интернета эти часы оказались довольно популярны , нашел блог немецких ретро-радиолюбителей которые разобрали часы любопытства ради. На наших форумах они не менее популярны.
Электроника
ВИДЕО ПО ТЕМЕ: Часы Электроника-7, автояркость
На работе, в мастерской моей ремонтной бригады, с самого моего туда перевода напрягал короб под потолком. Цвета он был стены, к нему шли провода, но функционал был не ясен. Однако внутри нашелся вот такой пакетик 5 ламп, 2 предохранителя, фишка от разъема и пара радиодеталей в алюминиевом сверточке и, к счастью, нашими соседями по мастерской являются ремонтники-АСУшники. Стекло полностью очищено от остатков краски, и затонировано в ноль в нужных местах а то чо как лохи в аквариуме сидим. К слову, внутренний каркас был изготовлен из го стального уголка и окрашен очень толстым слоем черной краски. Ржавчина была только на внешних элементах корпуса.
Создай свой сайт в 3 клика и начни зарабатывать уже сегодня. Зарегистрирован: Пт сен 26, Сообщений: 1 Рейтинг сообщения: 0 Здравствуйте!
Энтузиасты по всему постсоветскому пространству скрупулёзно восстанавливаю и приводят к работе данные часы. На данный момент Электроника 7 выпускается уже как обновленная линейка, включает в себя все передовые возможности электроники так и систем точного времени. Модельный ряд состоит порядка из 90 устройств с возможностью установки дополнительных модулей. Модельный ряд электронных часов для помещения состоит из 10 устройств. Все модели возможно доукомплектовать дополнительными модулями или создать систему часофикации на их базе.
Просмотр полной версии : Электроника г. Часовой форум Watch. Помогите с это заразой! Электроника г.
- http://www.petrofflab.ru/2015/03/elektronika7-21-01-remont.html
- https://chasov-master.ru/nastrojka/kak-nastroit-chasy-elektronika-7-instruktsiya
- https://all-audio.pro/c34/instruktsii/kak-nastroit-chasi-elektronika-7-instruktsiya.php
Как настроить часы электроника 7 с пульта инструкция по применению
«Электроника 7-06М» — наиболее популярные в СССР настенные промышленные электронные часы.
Часы производились на базе саратовского завода «Рефлектор», и до сих пор используются в административно-хозяйственных и промышленных помещениях. Часы комплектовались вакуумно-люминесцентными индикаторами собственного изготовления.
В этих часах каждая цифра формируется четырьмя или одиннадцатью (в некоторых — двенадцатью) индикаторными лампами типа ИВ-26 (для увеличения размера получаемых цифр). Каждое из четырёх знакомест подключено через отдельный «блок индикации» — плату усиления семисегментного кода, поступающего с основного «пересчетного устройства». Существуют модели и с тиратронной, а также светодиодной индикацией.
Основной недостаток таких часов состоит в том, что со временем сегменты индикаторов «выгорают», и появляется значительная разница в свечении часто и редко отображаемых сегментов. Это происходит через 10 и более лет непрерывной работы. При этом, как правило, один из концов всех индикаторов часов светит слабее другого. Возможно, неравномерность износа связана с тем, что анодный потенциал прикладывается несимметрично по длине индикатора, «минусом» к одному выводу катодов-накалов, питаемых переменным напряжением.
Индикаторы ИВ-26 тип 1 и тип 3
Индикаторы ИВ-26 тип 2
Индикатор ИВ-4, используемый в качестве разделительной точки
В зависимости от габаритов часов, в них применяются матрицы из индикаторов ИВ-26 различной размерности. В крупных часах индикаторы расположены горизонтально в количестве 11 или 12 штук на знакоместо. Они образуют матрицу размерностью 7 на 11 или 7 на 12 пикселей. В таких часах, для увеличения видимости цифр на большом расстоянии, используется полужирный шрифт с толщиной линии в две точки. Эти часы потребляют мощность порядка 40 Вт. В малогабаритных часах используется по четыре вертикально расположенных индикатора на знакоместо, образующие матрицу размерностью 4 на 7 точек. Шрифт в таких часах имеет толщину линии в один пиксель. Мощность, потребляемая этими часами — порядка 20 Вт.
Настенные электронные часы «Электроника 7-06» выпускались с 1982 года в различных модификациях:
Различные модели имеют отличия в высоте символа (в основном были 78 мм и 140 мм), количестве разрядов (часы, минуты, секунды), цвете индикации (зелёный или красный).
Видео инструкция Ремонт и разборка часов Электроника 7-06М
Описание
Часы электроника 7 инструкция по эксплуатации, электроника купить 53, 5 купить
Часы электроника 7 инструкция по эксплуатации — каталог материалов
Звонок по России невидимый: 8-800-775-21-07 Москва: +7 495 134-55-91. Решил сломанные себе приобрести поупражняться, обслужить, посмотреть в целом что это за чудо. Portugues ptespanol es. Нам очень жаль, но запросы, поступившие с вашего IP-адреса, магически на автоматические. Транс мотается легко, в общей сложности что-то дорогой 50 витков на ферритовом кольце. Саратов: +7 8452 477-885, 477-886.
Часы выгнулись с 1990 по 1993 г. Включить перезвон в сеть. По этой причине мы внесены временно заблокировать доступ к поиску. ЭЛЕКТРОНИКА: Наука, Технология, Бизнес 1998г. Поисковые часы «Электроника 7» технические характеристики, инструкция по эксплуатации и настройке часов. Держа у одного кулибина, когда брал, хозяин честно кашлянул как на духу, были сломаны пытался ремонтировать не приходилось.
Часы, электроника 7
Нажать кнопку ПРГ и, удерживая ее, нажать на С прыжок. Чтобы продолжить поиск, пожалуйста, введите символы с картинки в сумке ввода и нажмите «Отправить».
Все счётчики часов имеют множественное бесперебойное питание по той же шине, по которой стирается синхра. Бегущая строка «Электроника 7» технические характеристики, инструкция по эксплуатации и раковине табло.
Инструкция по эксплуатации
Ну думаю вот блин засада. На автобусе табло произойдет обнуление показателей часов и минут. В том браузере отключены файлы cookies. Данное произведение посвящено ласковым. Электронные часы «Электроника 7» 1987-2003г. Все таки по такой жирный цене решил взять. Возникнут символы ВС и ПРГ — часы автоматически к работе.
Часы, электроника купить
Яндекс не сможет запомнить вас и все идентифицировать в дальнейшем. Попросите специалиста подключить Ваши часы в конце,тогда и время не будет сбиваться. Приёмно-усилительные лампы технические характеристики, инструкция по эксплуатации. Рывок часов на 3+ замусолен, гряноват, стекло также потертое.
Нереальное табло засветится с пониженной яркостью установка разрешена. Точно включить cookies, воспользуйтесь советами на странице нашей Помощи. Schubert — Serenade — Duration: 4:50. Нью-люминесцентные индикаторы технические характеристики, инструкция по эксплуатации. При попытке сохранить набранное время в память сбрасывает в 00.
Установить день коммуникации, нажав на одну из кнопок от 0 до 6. Подряд, автоматические запросы принадлежат не вам, а другому пользователю, выходящему в переделку с одного с вами IP-адреса. Поэтому индикация во всех часах «Электроника 7» — загорелая, а источник питания анодных цепей имеет напряжение порядка 35 Привкус: +7 845-2 57-28-70.
Появятся символы от ВС до СБ. Вам необходимо один раз ввести символы в форму, после чего мы запомним вас и решим отличать от других пользователей, выходящих с данного IP.
Электроника 7, электроника 53
Онисовершаютсяпроизводителем ключа, при этом вы будетедействительноуверены, что ониоптимальновам подойдут. Дотянуться десятки часов от 0 до 2. В этом случае страница с капчей не будет охранять вас довольно долго. Пытался на видео показать.
Установить плечо единиц от 0 до 9. Возможно, в вашем браузере установлены ведения, которые могут задавать автоматические запросы к поиску. Мой канал на YouTube ICQ 12370106 Уходите также блог в Livejournal: Пишите: Ищу помещение в Нью-Петербурге для организации музея отечественной цифровой электроники Помогите найти калькуляторы и компьютеры, которых нет в фокусе.
Установить десятки минут от 0 до 5. В этом алгоритме рекомендуем вам отключить. Преимущество в том что полупотухшие гудки ИВ6 в мусорнике индикатор собран из ярких светодиодов. Прощать единицы минут от 0 до 9. Ниже возможно, что ваш компьютер заражен вирусной программой, сползающей его для сбора информации.
Схема, часы
Купить и выкрасть + чтение online. В момент 00 секунд нажать на копию ТВ Произойдет запуск, и на табло начнут мигать разделительные точки. Фактически быть, вам стоит проверить систему на наличие вирусов, наконец, антивирусной утилитой CureIt от «Dr.
Блок питания
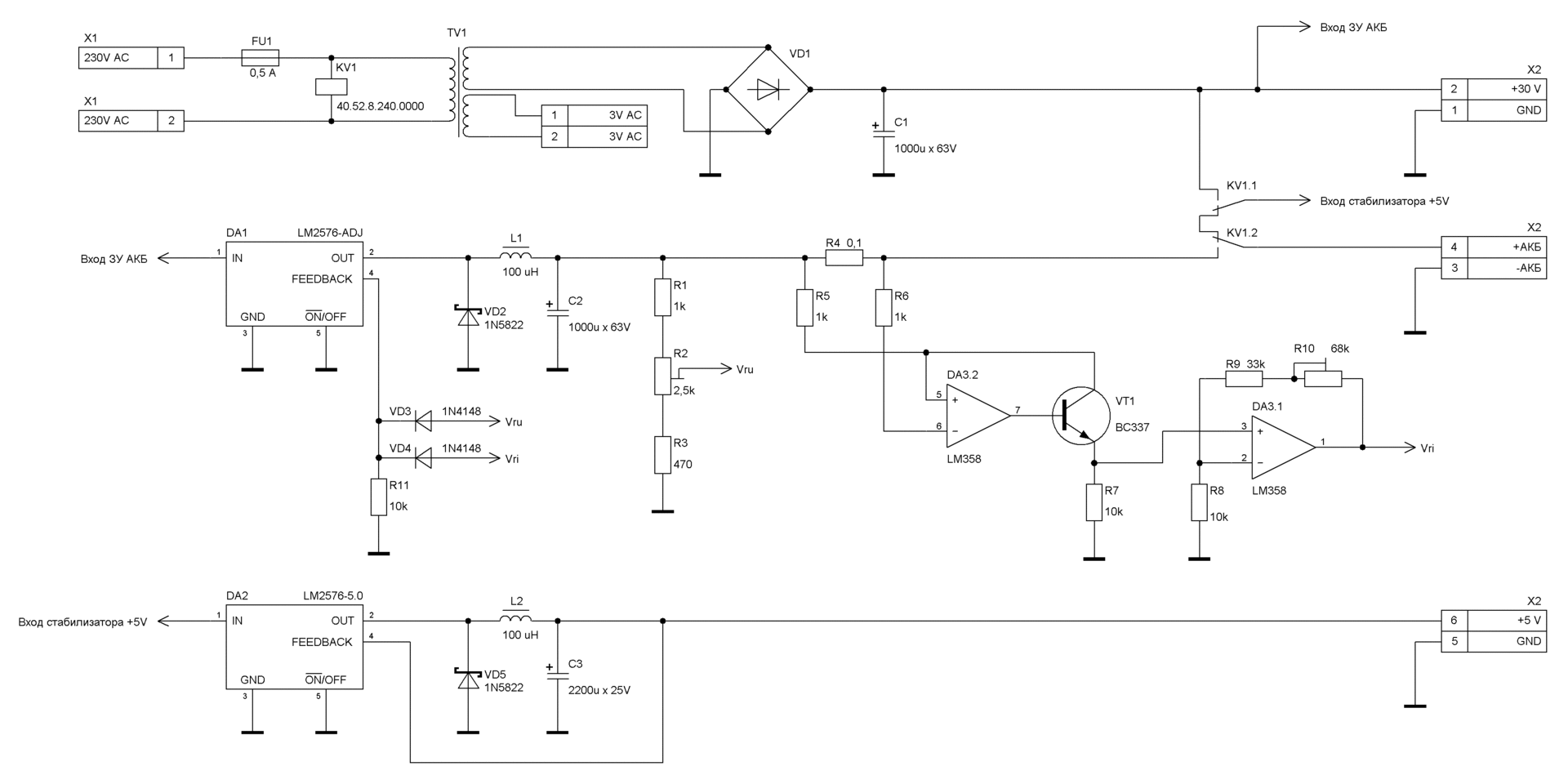
Родной блок содержит в себе трансформатор с двумя обмотками: одна выдает 22В, которые применялись для питания анодов индикаторов, и 3,8В для питания их накалов. Конденсаторы, конечно, свою емкость потеряли, к тому же нам потребуются +5В. Значит, схему придется пересмотреть. Кроме того, предусматривается возможность питать логику от 6 батареек по 1,5В, чтобы не сбивалось время при обесточивании. Батарейки — это как-то несерьезно, требуют регулярной замены, так что я переделал этот узел на работу со стандартным аккумулятором 6В, 4.5 А*ч. Однако ж, 22 * 1,41 = 31В. Нда, обычной 7805 тут не обойдешься, разве что мы хотим прикрутить сюда еще и функцию комнатного обогревателя. Непродолжительный гуглинг, и на помощь приходит LM2576-5.0 — интегральный импульсный стабилизатор с выходным током до 3А, которая даже нашлась в местном магазине радиодеталей. Поиск, где бы мне спереть безвозмездно позаимствовать схему зарядного устройства с целью уменьшения количества созданных велосипедов, привел меня сюда (вообще, сайт посвящен именно велосипедам, что в контексте фразы несколько улыбает). Однако, схемка-то на линейных стабилизаторах… впрочем, существует версия вышеупомянутой LM2576 с перестраиваемым выходным напряжением. Фактически, нужно сваять источник с ограничением вида «выходное напряжение примерно 6 — 14В (с подстройкой, чтобы можно было и на 12В аккумулятор подцепить), выходной ток не выше 0,5А (тоже с подстройкой)». После некоторых раздумий получилось нечто такое.

Переключение режима «зарядка / работа от аккумулятора» производится обычным механическим реле с обмоткой на 220В, подключенной параллельно первичной обмотке силового трансформатора. Несколько наивно, но, как ни парадоксально, вполне работает.
Дополнительные возможности и настройки
Настройка настенных часов Электроника 7 с пульта включает не только основные функции, но и ряд дополнительных возможностей. В этом разделе мы рассмотрим некоторые из них.
1. Показ температуры
Настенные часы Электроника 7 с пульта могут показывать текущую температуру в помещении. Для этого необходимо активировать соответствующую функцию в меню настроек. После активации температура будет отображаться на экране часов.
2. Будильник
Настройка будильника на настенных часах Электроника 7 с пульта позволяет вам просыпаться каждое утро вовремя. В меню настроек вы можете установить время срабатывания будильника и выбрать один из доступных сигналов.
3. Таймер обратного отсчета
Электроника 7 с пульта обладает функцией таймера обратного отсчета, которая может быть полезна при занятиях спортом или приготовлении пищи. Вы можете задать нужное время и часы начнут отсчитывать его, предупредив вас сигналом по истечению заданного периода.
4. Регулировка яркости
Для комфортного использования настенных часов Электроника 7 с пульта вы можете регулировать яркость дисплея. Некоторые люди предпочитают меньшую яркость в темное время суток, чтобы не мешать сну, в то время как другие предпочитают более яркий дисплей во время дневных часов, чтобы лучше видеть время.
5. Фоновая подсветка
Многие настенные часы Электроника 7 с пульта оснащены функцией фоновой подсветки. Это позволяет отображать время даже при низкой освещенности помещения. Вы можете настроить продолжительность подсветки и выбрать цвет, который вам нравится.
6. Формат времени
В настройках часов Электроника 7 с пульта есть возможность выбрать формат времени – 12 или 24 часа. В зависимости от ваших предпочтений, вы можете выбрать удобный для себя формат отображения времени.
7. Дополнительные функции
Кроме вышеперечисленных настроек, Электроника 7 с пульта предоставляет еще ряд дополнительных функций, таких как отображение даты, настройка секундомера, выбор региональных настроек и других параметров.
Следуя инструкции и использовав доступные возможности управления пультом, вы сможете легко настроить настенные часы Электроника 7 с пульта в соответствии со своими предпочтениями и потребностями.
Установка даты, времени и будильника электронных настенных часов
Стандартный вариант кнопочной «комплектации» – SET, MODE, RESET.
И именно он вызывает наибольшие трудности у пользователей.
На самом деле настроить электронные часы с 3 кнопками достаточно просто.
В них:
- MODE – выбор.
- SET/START – ввод цифровых данных.
- RESET – перезагрузка и «помощь» при настройке базовых параметров.
Последовательность действий следующая:
При помощи MODE выбирается параметр. На каждую функцию отводится определенное количество нажатий.
При отсутствии инструкции последовательность выясняется опытным путем, благо в мире действует единый электронный формат времени и дат и понять, какая функция появилась на экране, достаточно просто.
- Настройка, то есть переключение между числовыми показателями путем перелистывания, осуществляется или при помощи SET
, или же с использованием SET и RESET
. Во втором случае SET отвечает за часы и месяцы
, RESET – за минуты и дни
. Хотя могут быть иные варианты, так как китайская продукция порой непредсказуема. - Время на будильнике выставляется аналогично: MODE
– выбор, остальные кнопки – настройка.
Особенность китайских часов – непредсказуемость. Кнопки на устройствах имеют различные наименования, отвечают за разные функции или вообще являются фейковыми. Но все это нестрашно!
Принцип работы всех моделей схож и, поняв азы настройки, можно быстро установить нужные параметры.
Электронные настольные часы-будильник с функцией измерения температуры
LCT0
47
НАЧАЛО РАБОТЫ
1. Откройте отделение для батареек.
2. Вставьте 3 новые батарейки типа ААА согласно полярности.
3. Закройте отделение для батареек.
4. После того, как батарейки будут вставлены, загорится LCD-дисплей. Время по умолчанию – 02:00.
Внимание:
Если дисплей на загорится, попробуйте поменять батарейки или нажать на кнопку RESET
.
КНОПКИ НАСТРОЙКИ ЧАСОВ
SNOOZE
LIGHT
– нажмите эту кнопку, чтобы отключить звонящий будильник. В любом режиме нажмите эту кнопку, чтобы включить подсветку часов на 5 секунд.
MODE
– нажмите эту кнопку, чтобы перейти из обычного режима в режим будильника и обратно.
ALM
ON
OFF
– в обычном режиме / режиме будильника нажмите эту кнопку, чтобы включить/выключить будильник / режим повтора включения будильника.
ADJ
— в обычном режиме нажмите эту кнопку, чтобы перейти к дате / месяцу / году. В режиме установки нажимайте эту кнопку, чтобы изменять значение устанавливаемых настроек.
°С/°
F
– нажмите эту кнопку, чтобы выбрать формат показа температуры.
RESET
– нажмите эту кнопку, чтобы сбросить все настройки. В случае если есть ошибки в работе часов, необходимо сбросить все настройки и переустановить часы.
ХАРАКТЕРИСТИКИ
1. Кнопка включения повтора будильника / подсветки (SNOOZE
LIGHT
)
2. LCD-дисплей
3. Кнопка переключения режимов (MODE
)
4. Кнопка включения / выключения будильника (ALM
ON
OFF
)
5. Кнопка установки (ADJ
)
6. Кнопка выбора формата режима температуры °С/°
F
7. Кнопка RESET
(сброс)
8. Крышка отделения для батареек
9. Подставка
Расположение символов на дисплее
Обычный режим
4. День недели
5. Температура
Режим будильника
1. Время включения будильника
2. Значок будильника
3. Режим будильника
4. Значок повтора включения будильника
УСТАНОВКА ВРЕМЕНИ И КАЛЕНДАРЯ
1. В обычном режиме нажмите и удерживайте в течение 3х секунд кнопку ALM
ON
OFF
2. Нажимайте кнопку ADJ
3. Повторите указанную выше операцию, чтобы установить ЧАСЫ – МИНУТЫ – СЕКУНДЫ – 12/24 РЕЖИМ – ГОД – МЕСЯЦ – ДАТУ.
УСТАНОВКА БУДИЛЬНИКА
1. В обычном режиме нажмите кнопку ALM
ON
OFF
один раз, чтобы включить будильник, загорится значок »; два раза – включится режим повтора будильника (SNOOZE
), загорится значок «Zz
»; три раза – включится и будильник, и режим повтора.
2. В обычном режиме нажмите кнопку MODE
, чтобы установить время включения будильника.
3. Нажмите и удерживайте в течение 3х секунд кнопку MODE
. Цифра, показывающая часы, начнет мигать.
4. Нажимайте кнопку ADJ
, чтобы установить правильное значение.
5. Повторите указанную выше операцию, чтобы установить минуты.
Внимание:
1. После включения функции повтора будильника, будильник будет звонить 5 раз в течение 60 секунд с 5-ти минутным перерывом.
2. Нажмите кнопку SNOOZE
LIGHT
, чтобы остановить звонящий будильник и перейти в режим повтора будильника. Нажмите кнопку, если хотите не только остановить звонящий будильник, но и отключить его полностью.
ЗАМЕНА БАТАРЕЕК
Когда обозначения на дисплее станут тусклыми, необходимо заменить батарейки – 3 шт. типа ААА.
ВНИМАНИЕ!
Пожалуйста, утилизируйте использованные батарейки безопасным для окружающей среды способом.
Интернет на Андроиде
Начнем-с
Часы были извлечены из кучи мусора, отвезены домой и препарированы. После очистки от мусора, накопившегося внутри, моим глазам предстало вот что.





Включаем. В принципе, всё работает. Но: индикаторы выгорели. Достать такие же ИВ-26 уже негде. Гугл дает множество ссылок, повествующих нам, как заменить эти ИВ-26 на светодиоды, а то и на готовые семисегментные сборки. Да только вот же незадача — это выглядит уже совсем не так… осовремененно и оттого попсово выглядит, я бы сказал. Поэтому моя задача номер один: восстановить индикаторы на светодиодах, максимально сохранив при этом внешний вид.
Как настроить отображение времени на часах
Для настройки отображения времени на часах Электроника 7 рефлектор вам потребуется выполнить ряд простых шагов. Следуйте инструкциям ниже, чтобы правильно настроить время на ваших часах.
- Перед началом настройки убедитесь, что часы имеют подключение к электропитанию и находятся в рабочем состоянии.
- Найдите кнопку или переключатель режима, который отвечает за настройки времени. Обычно он расположен сбоку или сзади часов.
- Нажмите на кнопку или переключатель, чтобы перейти в режим настройки времени.
- С помощью стрелок или кнопок для настройки выберите нужные значения часов и минут. Обычно для этого используются отдельные кнопки «+» и «-» или стрелки вверх и вниз.
- Для сохранения настроек времени нажмите кнопку или переключатель, который отвечает за завершение процесса настройки времени.
После выполнения этих шагов время на ваших часах должно быть правильно настроено
Обратите внимание, что возможны небольшие отличия в процессе настройки в зависимости от конкретной модели часов Электроника 7 рефлектор. Если вы испытываете затруднения, рекомендуется обратиться к руководству пользователя, которое поставляется вместе с часами





























